7月25日,深圳,充電頭網主辦的 USB PD&Type-C 亞洲大會在科興科學園舉行。
對我來說,這就是一場普通的研討會而已,但沒想到居然有超過 1700 人報名參會,主辦方的報道說實到人數超過 1000,從現場熙熙攘攘的人流來看,這個估計恐怕一點都不過分:PD 概念實在是太熱了,大家都不想錯過這可能是最大的機會。
這次大會與觀眾眾多相應成趣的是參展的廠商也非常多,而且都帶了很多產品來展示,各種方案、協議芯片以及電纜、材料和氮化鎵元件等都悉數亮相,還有很多廠商登臺演講,不想放過每一個機會。
立锜的許多 PD 產品雖然已經經歷了數千萬級的出貨驗證,客戶的產品還經常被媒體的拆解文章曝光,我在最近也嘗試著做了一次拆解,但在這次會議上的亮相還是一貫的低調,沒有演講,僅設兩處展臺,一處供有需要者做插拔試驗,一處展示一些模組,同時與觀眾進行必要的技術和業務問題的交流。
立锜的 PD 產品多以 ARM Cortex-M0 為核心,一旦硬件成型、軟件成熟,要復制、擴展就是相對容易的。當所有的功能都以庫文件的形式存在的時候,新項目的設計過程實際就是菜單的點選,所以在經過前期重點客戶的磨練以后,以后的路子應該是比較容易走的,更多的精力就可放到應用的創新上了。
立锜深圳公司年初搞春酒活動的時候給每個參會者都送了一份紀念品,那是一條協議轉換線,可將 QC 協議的輸出轉換為 PD 協議的輸出,其中使用的就是 RT7202 —— 一款比 RT7207 更簡單易用的 PD 協議控制器,它比 RT7207 主要就是少了同步整流控制器,把它用作協議轉換應該算是小試牛刀,但也是一種很好的創新應用,畢竟市場存有這樣的需求。可惜的是我手里一直沒有 QC 電源,也沒有 PD 負載,這條線在我手里就沒有發揮過任何作用,而且我還把它搞丟了,不知它現在身在何處。


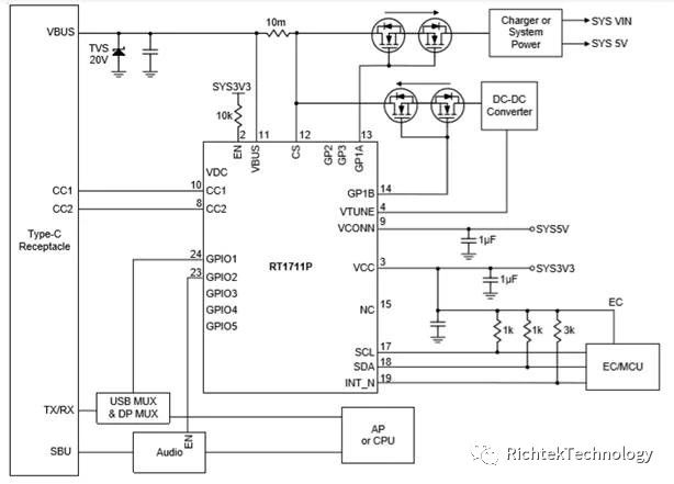
如果你的產品已經有了一個 USB 接口,你將如何使之 PD 化呢?你會選擇 RT1711P 還是 RT1715 呢?


仔細觀察這些原理框圖,你會看到這些系統里都有應用處理器的存在,它們可以給 RT1711P/RT1715 發指令,具體的端口底層操作就交給它們了。利用立锜提供的一些基本工具,你要完成這些設計是很容易的,但前提還是你得了解端口操作和協議的一些基本情況,否則做起來還是會很難,世界上并不存在太多的捷徑可以很容易地走向成功。
假如你的系統沒有處理器,或者雖有但已經資源不足,這時候采用內置了 MCU 的端口/協議處理器就是更好的選擇,RT7207/RT7202 就可以被這樣拿來應用,下面就是一個可供參考的案例。
了解無線充電的讀者應該知道,發射端調節其輸出功率的方法可以有很多種,占空比、工作頻率和輸入電壓的改變都可以導致輸出功率的改變。如果一臺發射器既可以使用普通的電源給它供電,又可以使用全新的 PD 電源、PPS 電源為之供電,用戶使用起來便會方便很多,設計上可以帶來一些靈活性,可以根據前端電源的特性隨時改變自己的輸出功率,這樣用起來豈不是很妙?這次大會上立锜便展示了這樣的一款設計 —— PD 化了的無線電源發射端:

它是由 RT7202 和 RT3181 為核心構成的完整解決方案,板子看起來比較復雜,實際的原理框圖則極其簡單:

因為要支持中功率的傳輸,RT3181 便需要外加擴展功率的 MOSFET。因為要適應各種輸入條件,必要的電源管理電路就要加入其中。RT7202KD 是 RT7202 最新的一個系列,它可以替代早期的 RT7202E 系列,但使用起來會更方便,能力也更強。CC 的存在可以處理 PD 協議,D+/D- 則可以用來兼容 BC1.2 和支持 QC 的設備,各種電源都可以接入了,要怎么選擇全看用戶自己的心情。
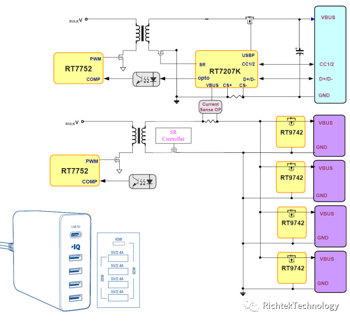
你還記得我介紹過的使用 RT7752+RT7207+RT7880 構成的雙口充電器案例嗎?它的兩個端口的輸出功率可是會隨著負載狀況的不同而自己做調整的喔,這個特性明顯地與現在市場上的其他同類產品不一樣,立锜工程師把這稱為自動功率分配。可是那個設計是只有一個變壓器的,你想過這樣的設計也可以在兩個變壓器的設計中實現嗎?我們在這次亞洲大會上就展出了這樣的方案:

借助 RT7207 的檢測能力,它能感知到第二組變壓器的輸出情況,因而可以在下面幾個 A 型輸出端口有負載時將上面 C 口的輸出功率降下來,避免同時輸出的總功率超出整體的限制,而當 A 口的負載撤除以后又可以即時增加 C 口的輸出功率,充分滿足其負載的要求。假如 C 口連接的是筆記本電腦,它便可以在大功率輸出時滿足筆記本電腦系統工作的需要和充電的需要,低功率輸出時僅僅滿足系統工作的需要,充電的任務便被暫停了,而 A 口則得到了必要的輸出功率。
這里提到的幾個案例的信息均以文件形式存儲于立锜網站上,你可以在上面看到更多的內容。
(文章來源:立锜科技項目經理?鄭剛)
充電頭網精選專題:





http://www.xtzz.cc/







