智融SW3507先人一步,首創在降壓芯片內部集成高通QC3.0快充識別及Type-C通訊協議。芯片內集成七種識別協議是一大亮點,節省了工程師電路布局的面積,實現車充小巧體積,并且提高了嚴苛條件下的穩定性。智融SW3507已通過高通QC3.0認證,這也是本土電源芯片企業首家拿到高通授權的全集成車充一體化解決方案。下面我們一起來看看這顆芯片有什么過人之處。
產品介紹
智融SW3507是一顆同步整流降壓芯片,最大輸出功率達36W,最大輸出電流5A。另外它支持 Type-C / QC2.0 / QC3.0 / PE+ / BC1.2 / SAMSUNG / APPLE 七種協議。芯片內置USB-A口自動識別和Type-C電壓識別。其最高耐壓達到40V,安全余量相當充足。


說完了強大的功能,保護也是必不可少的,智融SW3507具有完善的保護功能,軟啟動、過熱保護、輸入過壓、欠壓保護,輸出短路、過流保護一應俱全。
智融SW3507內置識別功能,相當于總線調節電壓功能,比起需要識別芯片加外部電阻反饋的方案,這顆芯片不再需要獨立的識別IC,不需要電壓反饋,一顆芯片全部搞定,簡化設計和生產工藝。智融SW3507提供QFN28(4*4mm)封裝。不得不說的是,智融SW3507采用高度集成設計,外圍電路簡單,整個PCB板只需要15顆料,方便工程師研發和工廠批量化生產,可加快產品上市進程。
產品特色
智融SW3507是目前市面上集成度最高的單芯片快充車充方案,具有以下特點:
(1)內置同步降壓芯片,最大輸出功率達36W,最大輸出電流5A;
(2)支持?Type-C / QC2.0 / QC3.0 / PE+ / BC1.2 / SAMSUNG / APPLE 七種協議;
(3)單電感支持雙口輸出,兼容普通A口和Type-C口;
(4)外圍電路簡單,整個PCB板只需要15顆料;
(5)采用高壓工藝,耐壓值達40V。
高通QC3.0認證
智融SW3507已經拿到高通QC3.0認證,客戶采用該芯片設計快充車充,通過UL測試后可以順利拿到整機QC3.0證書,在產品上打上高通QC3.0徽標,方便出口歐美市場。

實測效率
智融SW3507在12V輸入的測試環境下,無論是5V輸出,還是9V輸出,效率均高于90%;值得一提的是,在9.22V 2A的典型輸出規格下,效率高達96.46%。

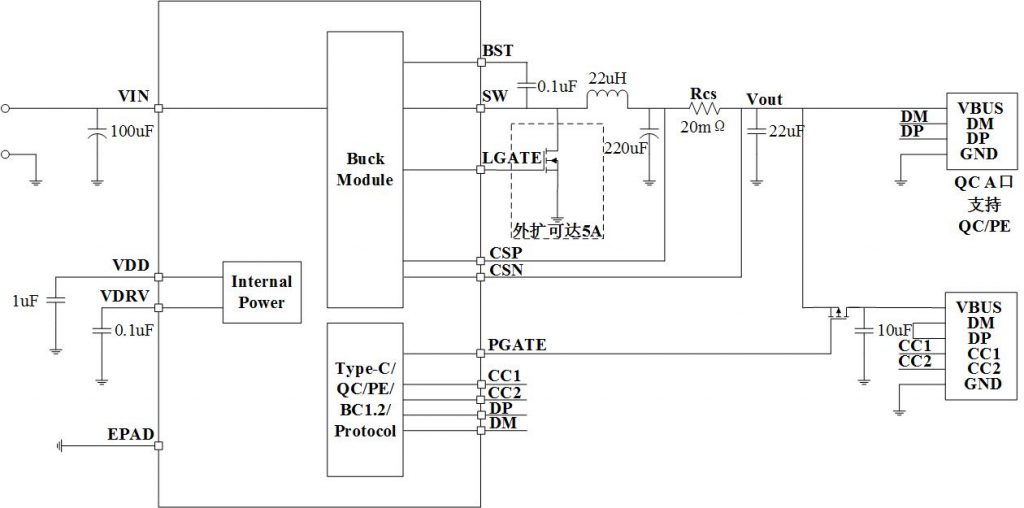
電路結構
高集成度是智融SW3507的一大亮點,整個PCB板僅需一顆QFN28(4*4mm)封裝的主IC搭配15顆料,就能完成一款快充車充的設計。

產品應用
(1)快充車充;
(2)多口USB快充充電器;
(3)多口USB快充插線板。
樣品申請
歡迎行業客戶和工程師撥打以下電話或發送郵件獲取智融SW3507的Datasheet、報價、樣品等更多產品信息。王夢華,18665921606,nico@ismartware.cn;黃欣健,13632532115,aaron@ismartware.cn 。


http://www.xtzz.cc/







