此前Baseus倍思推出過45W級、65W級和100W級兩款1A1C雙口快充車充,是目前市面上為數不多能夠滿足筆電車上快充的大功率車充,滿足消費者對大功率車充的需求。而倍思并未因此停下腳步,沒過多久又推出了一款160W功率的超級快充車充,本次要拆解的就是這款產品。
這款車充設計上和65W氮化鎵快充一樣,配備時下熱門的2C1A三個接口,但同時又是很多氮化鎵快充辦不到的,能夠支持100W+30W+30W三口同時快充,總輸出功率高達160W,超越小米登頂車充最強。
不僅如此,和倍思新款100W氮化鎵快充一樣,這款車充也是全球首款通過高通QC5認證的車充,證書編號4789912658-2。在高通最新的QC5快速充電標準加持下,可以給用戶更快、更強、更好用的充電體驗。下面我們就一起來看看這款車充具體是如何設計的。
一、倍思160W車充外觀
車充由兩部分塑料殼拼接而成,整體造型像一個蓮蓬。上端部分外殼噴刷銀灰色涂料,看上去有金屬質感。
黑色外殼正面印有Baseus品牌。
背面印有車充參數。
車充參數特寫
型號:CCZX-160C
輸入:DC 12-24V 18A Max
輸出:
USB-C1:5V3A、9V3A、12V3A、15V3A、20V5A
USB-C2:5V3A、9V2.22A、12V2.5A、15V2A、20V1.5A
USB-A:5V3A、9V2A、10V2A、12V2.5A
USB-C1+USB-C2+USB-A:100W+30W+30W
注:只有在24V電壓輸入下,C2口才能輸出15V和20V電壓
車充已經通過了FCC和CE認證。
正極金屬彈片特寫。
負極彈片特寫。
車充頂面高光亮面設計,配有時下熱門的2C1A三個接口,均采用紅色膠芯,C1口旁還印有100W和高通QC5認證標識。
車充拿在手上的直觀大小。
凈重約為47g。
車充頂面邊緣設有氛圍導光圈,接通電源亮藍光,方便夜間環境使用。
使用ChargerLAB POWER-Z KT002測得USB-C1口支持Apple 2.4A、Samsung 5V2A、DCP協議,以及QC2.0/3.0、AFC、FCP、SCP、PD3.0、PPS快充協議。
PDO報文顯示C1口還具備5V3A、9V3A、12V3A、15V3A、20V5A五組固定電壓檔位,以及3.3-21V5A一組PPS電壓檔位。
使用KT002測得C2口支持Apple 2.4A、Samsung 5V2A、DCP協議,以及QC2.0/3.0、AFC、FCP、PD3.0、PPS快充協議。
此外具備5V3A、9V3A、12V2.5A、15V2A、20V1.5A五組固定電壓檔位,以及3.3-11V3A和3.3-16V2A兩組PPS電壓檔位。
最后測得USB-A口支持QC2.0/3.0、AFC、FCP、SCP、PE2.0快充協議。
使用倍思這款車充USB-C1口給努比亞Z30 Pro充電,使用ChargerLAB POWER-Z KM001C測得充電功率為17.47V 5.26A 91.96W。
二、倍思160W車充拆解
將頂部外殼拆開,超聲波焊接封裝。
三個USB母座焊接在三塊小板上,之間有導熱墊填充,外圍是環形LED燈板。
將車充模塊取出。
側面看去,兩塊電路板通過輸入端小板和負極金屬片錫焊連接,電感外套絕緣管保護。
板子上貼有長條導熱墊。
另一塊板子上也貼有兩塊導熱墊。
三個USB母座均貼有絕緣膠帶。
將模塊拆分開,小板內側也貼有導熱墊。
USB-C1母座所在小板正面設有升降壓控制器、四顆MOS管、輸出濾波電容和濾波電感、協議芯片,電容電感打膠加固。
另一面設有輸入濾波電容以及升降壓電感。
輸入濾波固態電容來自福建云星電子有限公司,規格為35V 100μF。“YX”牌固態電容專門針對USB PD快充設計,在105℃的工作環境下仍能保證2000小時的壽命,同時兼具耐高溫、耐大紋波、低ESR等特性。
100W同步升降壓采用寶礫微PL5501,是一顆同步四開關單向升降壓控制器,在3.6V到32V(最大36V)的寬輸入電壓范圍內穩定工作,持續負載電流可達20A,能夠在輸入高于或低于輸出電壓時穩定調節輸出電壓,以支持多種升降壓場合應用場合,為大功率Type-C PD車載充電器提供最優解決方案 。
外掛四顆MOS管組成H橋,由PL5501驅動。其中一顆是砹德曼AD30N80D5,耐壓30V,導阻2.1mΩ,HSOP8封裝。左側一顆絲印不清。
另外兩顆表面打磨處理,信息不詳。
輸出濾波固態電容也是來自云星電子,規格為25V 150μF。
濾波電感特寫。
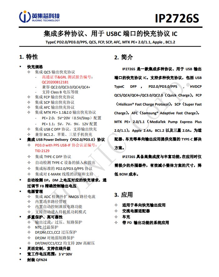
C1口協議芯片采用英集芯IP2726S,該芯片拿到了高通全球首張QC5認證證書,證書編號:QC20200812181。IP2726S為最新的快充技術而設計,最高支持到100W+,同時具有極高的可靠性,可以在極為嚴苛的高溫環境下穩定工作,為高功率密度電源設計提供助力。
IP2726S是一顆集成多種協議、用于USB輸出端口的快充IC,支持Type-C DFP、PD2.0/3.0、PPS、QC5、QC4/4+、QC2.0/3.0、FCP、AFC、SCP、MTK PE+、Apple2.4A、BC1.2以及三星2A等協議。具有高集成度和豐富的功能,在應用時僅需極少的外圍器件,有效減小整體方案的尺寸,降低BOM成本。
充電頭網了解到,作為快充協議芯片中的明星產品,英集芯IP2726系列此前已被羽博65W 1A1C氮化鎵快充、RAVPOWER 90W雙USB-C口PD快充充電器、聯想thinkplus 65W氮化鎵口紅電源Pro、REMAX迷你30W氮化鎵快充、Aohi迷你30W氮化鎵快充、雷柏20W 1A1C快充等數十款產品采用過,此外,英集芯的其它系列快充芯片也獲得小米、OPPO、三星等客戶的高度認可。
USB-C1母座特寫,橙色膠芯不露銅。
USB-A母座所在小板一面設有兩顆降壓協議IC,分別用于C2口和A口輸出電壓控制。
板子正面設有輸入濾波固態電容,兩顆降壓電感以及兩顆輸出濾波固態電容,分別用于兩個接口濾波輸出。
輸入端正極金屬頂針過孔焊接。
輸入濾波固態電容也是來自云星電子,規格為35V 100μF。
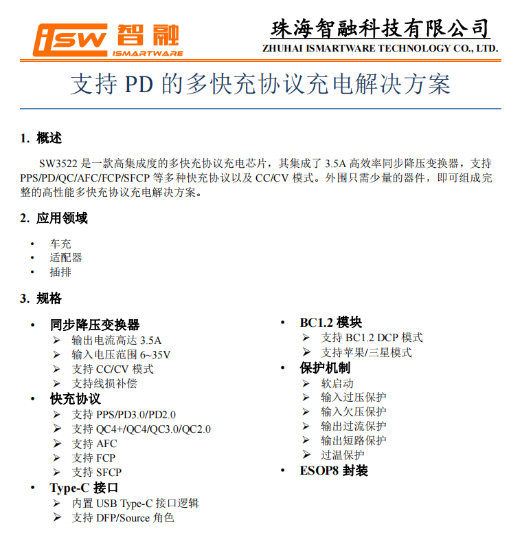
C2口降壓協議IC采用SW3522,這是一款高集成度的多快充協議充電芯片,其集成了3.5A高效率同步降壓變換器,支持PPS/PD/QC/AFC/FCP/SFCP等多種快充協議以及CC/CV模式。外圍只需少量的器件,即可組成完整的高性能多快充協議充電解決方案。?
智融SW3522資料信息。
A口降壓協議IC采用智融SW3521,這是一款高集成度的多快充協議充電芯片,其集成了3.5A高效率同步降壓變換器,支持 QC/AFC/FCP/SCP/PE/SFCP等多種快充協議以及CC/CV模式。外圍只需少量的器件,即可組成完整的高性能多快充協議充電解決方案。
智融SW3521資料信息。
降壓電感外套絕緣管。
另一顆降壓電感特寫。
這顆固態電容耐壓25V,容量100μF,因此是用于C2口濾波輸出。
另一顆電容則用于A口濾波輸出,來自鈺邦,規格為16V 100μF。
USB-C2母座特寫,焊接在垂直小板上,并包裹絕緣膠帶。
USB-A母座特寫。
LED小板特寫,一共有12顆LED燈,保證亮度均衡。
全部拆解完畢,來張全家福。
充電頭網拆解總結
倍思這款160W車充機身采用流線型設計,整體過渡圓潤,頭部外殼還噴砂處理看上去很有金屬質感。車充配備時下熱門的2C1A接口,兼容QC、AFC、FCP、SCP、PE、PD3.0、PPS快充協議,具備5-20V齊全電壓檔位,兼容性很好。此外支持100W+30W+30W三口同時快充,性能強悍,可以滿足三臺設備同時大功率快充需求。
充電頭網通過拆解了解到,倍思這款車充由五塊PCB板小板組合焊接,兩塊主板上設有三路獨立升/降壓電路。其中USB-C1口采用寶礫微PL5501升降壓方案,英集芯IP2726S協議芯片控制輸出。
C2口和A口分別采用的智融SW3522和SW3521方案,進行協議識別和降壓輸出。兩顆芯片都內置高效率同步降壓轉換器,集成度非常高,這也是一塊小板上能同時設計兩路降壓電路的原因。此外設有云星和鈺邦固態電容進行輸入輸出濾波,板子上也都貼有導熱墊均勻散熱,降低溫升。
總的來說,這不僅是一款現今性能最強的車上充電神器,用料做工也是十分講究可靠。


http://www.xtzz.cc/







