前言
早在氮化鎵快充爆發前,絕大部分100W級快充電源設計出來都是作為筆記本電腦的電源,樣式傳統不說,便攜性也不友好。直到2019年底蘋果為MacBook Pro 16配備一款96W USB-C大功率電源適配器,人們才算看到一次百瓦級快充在體積、顏值上的大突破。
而后隨著氮化鎵快充的爆發,100W快充市場也變得欣欣向榮起來,小米10至尊紀念版手機標配120W快充充電器更是改變了不少人的觀念,原來大功率與小體積是可以兼得的,而且大功率快充也不只是筆電的專屬。后來iQOO、努比亞、黑鯊也相繼入局,持續為市場注入熱度。
100W PD快充市場發展初期,CES2020展會上就有23款100W快充新品亮相,讓人們看到了這一市場的巨大潛力。充電頭網也相繼拆解了多款相應的產品并進行了匯總,分析了100W快充的三組常見架構。
目前,100W級大功率快充充電器主要應用場景是為筆記本電腦供電。今年,隨著LLC架構配合GaN開關元件的應用,小體積、多接口、旨在一個充電器滿足所有設備同時快充的100W快充產品正慢慢成為市場的主流。
100W?PD快充充電器三種常見架構
從輸出架構來看,充電頭網了解到目前市面上常見的100W PD快充充電器一般可分為以下三種:
第一種為開關電源+協議芯片直接輸出,常見于大功率單口快充充電器,比如蘋果96W快充、蘋果87W快充、小米90W快充等。
第二種是內置了兩套開關電源以及兩顆協議芯片,每一路最大輸出50W,相當于將兩個50W充電器合二為一,并配備兩個輸出接口。然后通過兩顆協議芯片的控制,實現兩路開關電源的智能輸出。在單口工作時,兩路開關電源合并成一路輸出;在兩個接口同時工作時,兩路開關電源分開,實現雙口獨立輸出。
第三種為開關電源+多路DC-DC+多路協議輸出,這種架構常見于大功率多口快充充電器中。首先通過開關電源輸出固定電壓值;然后分為多路DC-DC降壓,搭配各路協議芯片,最終實現多路獨立輸出。
LLC+PFC combo控制器成為主流
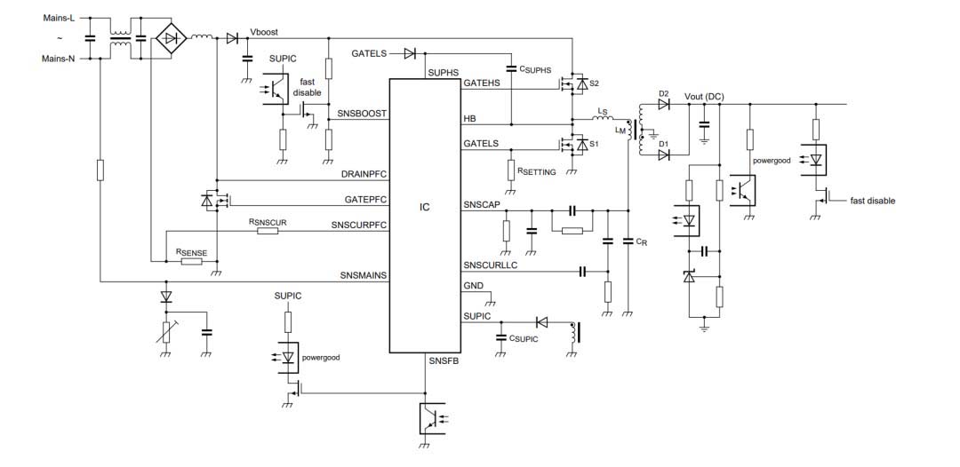
LLC架構屬于雙管半橋諧振,采用諧振電感、勵磁電感和諧振電容串聯,故名LLC。采用零電壓開關(ZVS)軟開關技術,具有工作頻率高、損耗小、效率高、體積小的優點,可提高充電器功率密度。
LLC架構諧振操作可實現全負載范圍的軟開關,減小開關損耗,從而成為高頻和高功率密度設計的理想選擇,適合固定電壓輸出,EMI特性更好。尤其是應用在多口輸出的大功率快充電源產品中,LLC架構輸出固定電壓+二次降壓實現多口PD快充的方式,具有效率高,功率大的特點。
值得一提的是,LLC架構配合GaN開關元件,還能夠有效降低驅動開銷,降低導通損耗與關斷損耗,提升效率與工作頻率,進一步提升充電器功率密度。
不過需要注意的是,LLC架構雖然有著頻率高、損耗小、功率密度高的優點,但是其要求輸入輸出變動范圍不大,這原本制約了在PD快充充電器上的應用。
而隨著國內3C認證的要求,百瓦輸出的PD充電器需要內置PFC功率因數校正電路以降低對外界的干擾,通過內置體積較小的APFC進行輸入升壓及功率因數校正,起到了在不同輸入電壓環境下穩定初級電壓的作用,也加速了LLC架構在PD快充充電器上的普及。
大功率快充帶來的必然結果就是大體積,雖然有氮化鎵技術的加持,但百瓦大功率快充電源的體積仍然有進一步優化的空間,因此合封PFC控制器+LLC控制器的高集成combo芯片逐漸成為市場主流。將兩顆芯片合二為一,可以大幅簡化初級側電路設計,一顆控制器完成初級側兩顆控制器的功能。
多合一的控制器還內置完善的保護功能,可實現精確迅速可靠的保護;并且多合一的控制器,支持LLC與PFC聯動,部分多合一控制器還支持數字控制,可實現更好的動態響應和更低的空載功耗。
據充電頭網了解,目前市面上集成LLC+PFC的combo控制器有MPS推出的HR1211、英飛凌推出的IDP2308、NXP推出的 TEA2016AAT?等。
市售熱門100W快充拆解匯總
截至目前,充電頭網已經累計完成了1600余款電源產品的拆解,其中包含32余款市售熱門的100W級快充充電器。下面就統一分享給大家,希望對大家在后續的產品定位、方案選型方面有所幫助。
在這么多款產品中,氮化鎵快充和非氮化鎵快充各占一半。
在輸出接口方面,30余款100W級快充中,USB-C單口產品占比最高,達到35%。據了解,這些單口大功率快充基本都由筆電廠商推出,包括蘋果、惠普、戴爾、聯想等知名品牌。由此可見,目前筆記本電腦市場對百瓦大功率快充的需求最為強烈。
總體來說,多口大功率快充的總占比略高于單口,這一部分市場主要被第三方配件品牌主導,產品形態也各不相同,涵蓋了2C、1A1C、2C1A、3A2C、3A1C、2A2C等多中類型,滿足了用戶多維度的選型需求。
主控芯片方面,這么多100W級快充中,恩智浦和安森美分別以45%和42%的市場占比分庭抗禮,同時這兩家加起來又占據了主控芯片市場的近九成份額。
前面說了,LLC+PFC combo控制器成為目前設計一款100W快充的主流選擇,通過外置或集成PFC控制器,恩智浦的LLC+PFC全套快充方案成為市場首選,優勢也顯示出來,恩智浦PFC控制器占比達到了50%。
而且這種優勢還延續到了次級側同步整流控制器上,由于采用的恩智浦全套方案,自然其在同步整流控制器上的占比也會很高,達到了34%。同為大廠的MPS在這里異軍突起,拿下了38%的份額,MPS MP6908系列產品可以說是同步整流控制器中的大明星,在65W氮化鎵快充充電器中也有廣泛應用。
協議芯片占比方面就很有特點,其中智融的高集成降壓協議IC占比為36%,主要是用在多口充上,且占絕對地位。英集芯和偉詮的協議IC占比都為16%,其他幾個品牌的協議芯片也均應用在單口充電器中。通過協議芯片的占比可見,多口已經成為100W大功率快充的主要趨勢,尤其在第三方配件品牌中備受青睞。
以下是100W級大功率快充的拆解匯總,點擊藍色字體可以查看詳細拆解文章,以品牌英文首字母排序,排名不分先后。
開關電源+協議芯片架構
主控芯片:NXP恩智浦TEA18351
協議芯片:CYPRESS賽普拉斯CYPD2134
PFC芯片:NXP恩智浦TEA18351
同步整流芯片:安森美NCP4304A
編輯點評:蘋果87W USB PD快充充電器是蘋果早期推出的一款大功率快充配件,其標稱參數為5V2.4A、9V3A、20V4.3A,實測最大輸出參數為4.84V3.5A、8.78V3.6A、20.13V5.2A,最大輸出功率可達106W,對iPhone、iPad、MacBook等設備均可實現快充輸出。
充電頭網通過拆解了解到,蘋果87W PD快充充電器內置了PFC升壓電路,同時采用了高價的Kemet鉭聚合物電容來壓制輸出紋波,使得輸出更加穩定。開關電源部分,采用NXP恩智浦定制TEA18531作為PFC控制器和PWM主控芯片,安森美NCP4304A作為同步整流控制器。協議芯片則選用老牌廠商賽普拉斯CYPD2134,保證兼容性。
此外,為了保證良好的散熱性能,這款充電器內部使用了大量的散熱銅片和散熱硅膠,并在整塊PCBA模塊外圍還包裹了一層銅箔用于均熱。整個充電器的用料和做工都稱得上是業界標桿。
主控芯片:絲印APSLCAOL,定制型號
協議芯片:CYPRESS賽普拉斯CYPD3135
PFC芯片:ST意法L6563S ?
同步整流芯片:未知
編輯點評:這款蘋果原裝96W USB PD快充充電器A2166充電器延續了蘋果充電器的典型外觀設計,USB-C接口改為塑料外殼可以減少數據線插頭的磨損,此外插腳同樣可折疊并且規格可以隨意更換,非常靈活。雖然說是為新款MacBook Pro標配的電源適配器,在MacBook Pro上可發揮其最佳的充電效果,但是USB-C接口具備良好的兼容性以及5.2V3A、9V3A、15V3A和20.5V4.7A四組固定電壓檔位,也可以給其他電子產品進行快充充電。
充電頭網通過拆解發現,這款原裝充電器延續了產品線的高品質,內部用料講究,做工精湛。產品內部采用了紅寶石、尼吉康和松下等世界一流名廠的高質量電容,可靠性高、壽命長;電容、變壓器等元件錯落放置,空間利用率很高,內部主要芯片元件也都采用國際一線產品;同時在輸入端設有兩級共模電感,有效避免干擾。
此外內部大量注膠以及使用金屬散熱片,不僅使元器件變得非常牢固而且散熱性能也非常好,不用擔心充電器在給MacBook Pro進行96W快速充電時的發熱問題。總的來說效率及可靠性都非常高。
3、倍思QC5 100W快充氮化鎵充電器
主控芯片:安森美NCP1342
協議芯片:英集芯IP2726S
PFC芯片:安森美NCP1622BEC
同步整流芯片:茂睿芯MK91808
編輯點評:作為倍思又一款100W級氮化鎵快充,外觀上延續了倍思此前的100W多口充外觀ID設計,機身上也印有100W特殊字體,此外充電器采用可折疊插腳設計,保證了便攜性。產品配備單USB-C接口,支持高通最新QC5快充,還支持QC、PD3.0、PPS快充協議,具備5/9/12/15V3A、20V5A、3.3-20V5A電壓檔位,充分滿足手機、筆電等各類設備快充需求。
充電頭網通過拆解了解到,PCBA模塊上的元器件規劃布局整齊有序,打膠,配備散熱片等常規設計也沒有少。此外作為一款大功率充電器,PFC升壓電路也是不可少的,升壓開關管采用納微NV6125氮化鎵功率芯片。
開關電源部分,采用安森美NCP1342搭配東微高壓MOS管,以及茂睿芯MK91808搭配恒泰柯同步整流管組成,輸出寬范圍電壓。采用英集芯IP2726S QC5認證高性能協議IC控制輸出電壓。產品整體用料做工扎實。
主控芯片:安森美NCP1937
協議芯片:信息不詳
PFC芯片:安森美NCP1937
同步整流芯片:未知
編輯點評:作為一款筆記本電腦標配電源,戴爾90W USB PD快充充電器與傳統接口的筆記本電腦電源相似,體積優勢并不大。整體機身呈扁平長條狀,輸入端為三角梅花插腳,可拆式設計,輸出端自帶一條USB-C線纜,支持5V3A、9V3A、15V3A、20V4.5A四組電壓輸出,不僅可用于筆記本電腦充電,還可用于Type-C手機、移動電源、游戲機等小功率產品充電。
充電頭網通過拆解了解到,戴爾這款充電器內部采用了安森美的控制芯片NCP1937,該芯片集成了功率因數校正(PFC)和準諧振反激功能,讓充電器電路的設計更加緊湊和高效。同時,這款充電器的內部元器件之間采用了大量的注膠處理,主要功率器件使用了金屬散熱片,并在PCBA外圍增加金屬均熱板,避免長時間大功率輸出,導致局部過熱。
主控芯片:安森美NCP1937C4
協議芯片:絲印DPD021P
PFC芯片:安森美NCP1937C4
同步整流芯片:MPS MP6908A
編輯點評:DELL戴爾90W氮化鎵快充充電器采用家族典型的扁平機身帶電源線設計風格,此外還額外配有一個USB-A接口。產品支持PD快充,具備5V3A、9V3A、15V3A、20V4.5A四組電壓檔位,支持90W和10W同時輸出,可以同時為筆記本和手機等兩臺設備進行充電。
充電頭網通過拆解了解到,戴爾這款充電器AC-DC部分,由安森美NCP1937組合控制器搭配納微NV6117氮化鎵功率芯片,以及芯源半導體MP6908A搭配萬代AOD296A組成帶APFC的同步整流開關電源。輸出電壓由戴爾自研協議芯片DPD021P控制。芯片均來自業內知名廠家,用料扎實。
充電器內部使用上下兩塊大型純銅散熱片覆蓋進行整體散熱,整流橋等部分元器件還配有專門的散熱片和石墨導熱貼紙幫助散熱,此外PCB板正背面大量打膠處理,增強內部穩定性和導熱性能。電容電感等包裹絕緣膠帶,細節講究。
主控芯片:NXP恩智浦TEA19161T
協議芯片:偉詮WT6632F
PFC芯片:NXP恩智浦TEA19162
同步整流芯片:MPS MP6924A
編輯點評:戴爾這款130W USB PD快充充電器采用家族典型的扁平機身帶電源線風格設計,輸入端配備電源線和插頭以應對不同的使用環境。充電頭網實測,這款充電器除了支持20V/6.5A 130W快充外,還具備5V/1A、18V/4.5A和20V/4.5A三組PDO檔位,最大功率為90W,可見其130W輸出并不是基于USB PD快充協議,而是通過特殊設計實現。
充電頭網通過拆解了解到,戴爾這款充電器內部通過特殊的定制化設計,其中AC-DC部分,初級側由恩智浦TEA19161T和TEA19162組成帶APFC的開關電源,并搭配英飛凌高壓MOS進行APFC升壓和初級LLC開關操作。次級側采用MPS芯源MP6924A搭配兩顆英飛凌MOS;此外還使用了萬代MOS做輸出開關,輸出由偉詮USB PD協議芯片WT6632F控制。芯片均來自業內知名廠家,用料扎實。
充電器內部使用上下兩塊大型純銅散熱片覆蓋幫助散熱,板子正反面大量打膠進行固定和導熱,增強充電器散熱性能,使其在130W大功率充電時也能有很好的散熱效果。此外電感電容等元器件以及隔離板包裹絕緣膠帶,保護措施到位。
主控芯片:臺達DAP031D3
協議芯片:臺達DAS012
PFC芯片:臺達DAP031D3
同步整流芯片:恩智浦TEA1993TS
編輯點評:惠普90W PD快充充電器采用PC阻燃材質塑料外殼,表面是亮面和磨砂結合設計,兩側為半圓弧面,此外設計有醒目的HP品牌logo,造型十分經典。充電器輸入端電源線采用可拆卸設計,跟隨時進行更換,靈活應對不同地區插腳要求。充電器支持最大90W PD快充,可滿足惠普各種型號筆記本用電需求。
?
充電頭網通過拆解發現,電源內部采用臺達定制主控芯片,集成PFC+反激控制器,分別控制兩顆英飛凌開關管;次級采用恩智浦TEA1993TS同步整流控制器,驅動安世同步整流管,協議IC采用臺達定制型號,整體用料扎實。
同時作為一款大功率筆記本電源適配器,內部配有大面積散熱鋁片/鋁板,此外大量打膠處理,以應對大功率充電帶來的發熱問題,十分常見的設計。
主控芯片:安森美NCP1342
協議芯片:未知
PFC芯片:TI UCC28056
同步整流芯片:MPS MP6908A
編輯點評:iQOO這款充電器采用PC阻燃材質外殼,輸入端外殼為橙色,凸顯品牌文化。充電器支持家族33W、55W和120W超級閃充,面對自家旗下各種手機和移動電源,都能很好的進行快充。此外充電器還進行了魔改,支持QC和PD快充,具備5V3A、9V3A、12V3A、15V3A、20V3.25A五組固定電壓檔位,可為筆記本充電,實用性更上一層樓。
充電頭網通過拆解發現,這款充電器設有PFC升壓電路,由德州儀器UCC28056搭配安森美MOS管組成。開關電源部分由安森美NCP1342搭配意法高壓MOS管,以及芯源MP6908A搭配同步整流MOS組成,輸出寬范圍電壓,輸出采用固態電容濾波。協議芯片一如既往的定制型號,支持私有FlashCharge和PD快充,兩顆光耦分別用于電壓反饋和保護功能。
充電器插腳和USB-A口靠側面布置,內部灌膠填充,元器件焊接整齊緊湊,電路布局清晰明了。由于和小米那款充電器一樣都是出自大廠航嘉之手,兩者整體上大同小異,主要不同點是在協議芯片上做了特殊設計,分別滿足兩個大客戶不同的功能需求。
主控芯片:安森美NCP1937
協議芯片:偉詮WT6636F
PFC芯片:安森美NCP1937
同步整流芯片:MPS MP6908
編輯點評:聯想這款筆電適配器自帶輸入輸出線纜,且輸入電源線可更換,全球大多數地區均可使用,對出差用戶很友好。相較于傳統接口的筆記本電源而言,這款配件自帶USB-C接口并且具備5V、9V、15V、20V四個電壓檔位,最大輸出功率95W,給筆電充電速度會非常快。
充電頭網通過拆解發現,充電器AC-DC部分,由安森美NCP1937組合控制器搭配英飛凌MOS,以及芯源半導體MP6908搭配富鼎同步整流管組成帶APFC的同步整流開關電源。輸出電壓由偉詮WT6636F控制。輸入輸出濾波電容來自臺灣金山,整體用料非常扎實。
另外充電器內部元器件分布稀疏,間隙間填充硅膠加固和導熱,主要發熱器件配有專門散熱片,外圍覆蓋大面積鋁片,輸入輸出導線絕緣處理,細節也很講究。
主控芯片:安森美NCP1342
協議芯片:智融SW3516H
PFC芯片:安森美NCP1622
同步整流芯片:MPS MP6908A
編輯點評:聯想拯救者電競手機Pro配備兩個USB-C接口,搭配這款90W超級閃充充電器進行雙口同時充電,30分鐘即可充滿5000mAh的電池,不僅設計理念超前,實際效果也很好。充電器兩個USB-C口支持QC、PD和PPS快充協議,性能完全一致,使用靈活方便,除拯救者手機外,也能拿來給筆記本充電,兩臺設備同時快充,外帶一個就夠用了。
充電器配備可折疊插腳,方便用戶進行攜帶,機身造型方正邊角分明,整體風格科技感十足。充電頭網通過拆解發現,PCB模塊整個使用黃銅散熱片包裹,電路板上元器件焊接緊湊有序,電路清晰明了,輸入輸出端設有小板,充分利用內部空間減小體積。
充電器采用APFC升壓、開關電源和兩路獨立DC-DC架構組成。其中APFC升壓電路采用安森美NCP1622搭配納微NV6127氮化鎵功率芯片;開關電源由安森美NCP1342搭配納微NV6125,以及芯源MP6908A搭配萬代MOS組成,同步整流定壓輸出;兩路DC-DC均采用智融SW3516H進行二次降壓和協議識別,支持協議廣泛,電壓檔位齊全,輸出均采用固態電容濾波,紋波低壽命長。
主控芯片:NXP恩智浦19363LT
協議芯片:Weltrend偉詮WT6615F
PFC芯片:NXP恩智浦TEA19162T
同步整流芯片:恩智浦TEA1993TS
編輯點評:小米90W PD充電器在外觀方面保持家族ID設計,白色的亮面外殼,方正中透露出一絲圓潤的體型,重量方面保持了以往的水準,與同量級的蘋果87W充電器相比,更加輕便。作為市面上為數不多的超大功率PD充電器,在實際測試中這款小米充電器表現的也很不錯,支持5V、9V、12V、15V、20V五個PD檔位輸出,最大功率90W,通吃手機、平板、筆記本電腦,在功率上幾乎沒有它不能滿足的PD設備。
通過充電頭網的拆解發現,這款充電器在輸入端增加了PFC功率因數校正電路,電源部分均采用全套NXP恩智浦的控制器,協議部分則選用偉詮WT6615F作為USB-C PD控制器,兼容QC3.0、QC2.0快充協議,內部采用一線大廠開關管和電容器。
這款產品除了用料很扎實之外,在做工方面也非常用心,元器件布局有序,并使用大量硅膠固定及導熱;PCB模塊兩面使用大面積銅片均勻散熱,避免長時間大功率工作時,局部過熱,提升用戶的使用體驗。
主控芯片:安森美NCP1342
協議芯片:偉詮WT6633P
PFC芯片:TI UCC28056
同步整流芯片:MPS MP6908A
編輯點評:小米10至尊紀念版原裝120W快充充電器采用PC阻燃材質白色外殼,主體亮面設計,整體光滑簡潔。這款充電器在將功率提升到120W的同時,仍把體積控制的很好,1W/cm3的功率密度面對氮化鎵充電器也毫不遜色。實測除特殊的20V6A快充檔位外,充電器還支持QC2.0/3.0和PD 65W快充,滿足手機、筆記本等設備充電需求,外出帶一個就夠了。
充電頭網通過拆解發現,這款充電器內置PFC升壓電路,TI UCC28056配合意法MOS管,消除大功率充電器對電網的污染。開關電源部分由安森美NCP1342和芯源MP6908A分別搭配意法和東芝的MOS管組成,輸出寬范圍電壓。輸出端采用偉詮WT6633P控制輸出電壓,充電器經過魔改支持65W PD快充全靠它。
充電器采用固定式插腳,和USB-A口一樣都是靠側面布置,很有小米自己的風格。充電器內部灌膠處理,整體的散熱性能和機械強度大大加強。充電器由航嘉代工,PCB板上各元器件布局得整整齊齊,猶如“城市規劃”一般,彰顯大廠一流的設計功底。這款充電器整體做得很好,作為小米10至尊版的標配充電器很合格。
13、RedmiBook Pro 15筆記本標配100W PD快充充電器
主控芯片:恩智浦TEA19361T
協議芯片:偉詮WT6636F
PFC芯片:NXP恩智浦TEA19162
同步整流芯片:MPS MP6908
編輯點評:RedmiBook Pro 15筆電標配的100W充電套裝,其中充電器造型方正扁平,且設計非常簡潔。產品定位是筆電大功率適配器,采用單C口配置,主打QC、PD3.0快充,具備5V3A、9V3A、12V3A、15V3A、20V5A五組標準電壓檔位,因此充筆記本會有很好的效果,而對手機等設備就不要太過期待了。
充電頭網通過拆解發現,為應對大功率充電帶來的發熱問題,充電器體積并沒有做到極限,各元器件布局相對稀疏,避免積熱。其次作為一款百瓦充電器,設計有PFC升壓電路,采用了恩智浦TEA19162升壓控制器以及英飛凌升壓開關管。
開關電源由恩智浦TEA19361T搭配英飛凌初級開關MOS管,以及MPS MP6908搭配萬代同步整流管組成,采用偉詮WT6636F進行協議識別控制輸出電壓。正是得益于恩智浦快充方案的使用,初級側僅用一顆艾華電容進行高壓濾波即可,有效減小充電器體積。整體來看,充電器無論是用料還是做工都很不錯。
主控芯片:安森美NCP1342
協議芯片:英集芯IP2723T
PFC芯片:安森美NCP1622BCC
同步整流芯片:MPS MP6908A
編輯點評:紅魔手機6 Pro在充電方面標配120W快充氮化鎵充電器無疑是非常大的突破,5分鐘即可給4500mAh單電池充入50%電量,17分鐘即可充滿,對于游戲黨來說,再也無需為充電發愁了。另外充電器兼容快充協議也相當豐富,而在氮化鎵加持下體積做得很小,可滿足多設備快充需求,降低用戶外帶成本。
充電頭網通過拆解了解到,充電器內部元器件布局整齊有序,不僅配有導熱墊散熱片等,初級和次級還使用熱敏電阻進行溫度監測,確保大功率輸出溫升在安全范圍內。其次,充電器內部使用兩顆英諾賽科氮化鎵開關管,分別用于PFC升壓和反激開關,PFC控制器和PWM控制器均采用安森美方案,另外采用MPS控制器搭配萬代MOS進行同步整流。
輸出協議芯片采用英集芯IP2723T,兼容協議豐富,性能強悍,下至20W充電器,上至如今的紅魔120W超大功率氮化鎵充電器都有應用到它,可見市場對其充分認可,十分可靠。總的來說,這款充電器的用料做工都很不錯。
主控芯片:NXP恩智浦的TEA1755T
協議芯片:絲印HK2012PD,定制芯片
PFC芯片:NXP恩智浦的TEA1755T
同步整流芯片:恩智浦TEA1993TS
編輯點評:Nekteck 90W USB PD充電器支持5V、9V、12V、15V、20V五個電壓輸出,并且充電器整機通過協會認證,兼容性有保證,基本上可以適用于市面上99%的基于USB PD協議的充電的筆記本電腦快充,應用廣泛。
充電頭網通過拆解了解到,Nekteck 90W USB PD充電器內部工整,保護抗干擾措施到位,內部采用NXP全套電源方案,支持主動式功率因數校正,可提高功率因數和提高轉換效率;次級同步整流進一步提高效率,輸出側采用專用協議IC,負責協議和多種保護功能。產品除了用料講究之外,還采用了大量了注膠和導熱片輔助散熱,非常良心的做工。
16、尚巡120W氮化鎵充電器
主控芯片:NXP恩智浦TEA2016AAT
協議芯片:無
PFC芯片:NXP恩智浦TEA2016AAT
同步整流芯片:恩智浦TEA1995T
編輯點評:尚巡120W快充氮化鎵充電器機身殼設計比較獨特,同時自帶1.7米長的圓頭輸出線纜,對于一款氮化鎵充電器來說,這一設計也很少見,對仍在使用DC圓口取電的設備來說很友好,舊設備也能享受高效的快充體驗。
充電頭網通過拆解發現,這款充電器內置PFC功率因數校正電路,采用LLC+SR高性能架構。以恩智浦TEA2016AAT+TEA1995方案為核心,分別搭配英諾賽科氮化鎵功率芯片和谷峰MOS管組成開關電源部分,實現效率和功率密度的提高,性能明顯優于常規反激方案。
雖說自帶圓頭輸出線纜很少見,但這款充電器在次級側也預留有足夠的空間,隨時可以根據客戶需求,設計不同類型的多口PD快充充電器,十分靈活。
雙路開關電源+雙路協議芯片架構
主控芯片:PI INN3368C
協議芯片:英集芯IP2726
PFC芯片:PI PFS7628
同步整流芯片:PI INN3368C內置
編輯點評:RAVPOWER 90W雙USB-C口PD快充充電器采用方正圓角造型機身,配上可折疊插腳小巧便攜。雙USB-C口輸出完全一致,均具備5V3A、9V3A、12V3A、15V3A、20V4.5A五組固定電壓檔位,單口都支持最大90W PD快充,雙口同時輸出總功率為90W,支持功率盲插使用更方便。超大功率可以滿足更多筆記本的全速充電需求。
充電頭網通過拆解了解到,這款充電器內部由兩路設計一致的獨立電路組成:首先通過PI PFS7628控制的PFC升壓電路進行升壓,然后由兩路PI INN3368C主控芯片搭配AOS萬代MOS寬范圍45W輸出,兩路均由英集芯USB PD協議芯片IP2726進行數傳控制輸出電壓,最后經過萬代AON36366 MOS管分別控制兩個USB-C口輸出。芯片均由業內知名廠商提供,各元器件打膠固定增強內部穩定性,整體用料做工扎實。
主控芯片:兩顆PI INN3379C
協議芯片:INJOINIC英集芯IP2712
PFC芯片:無
同步整流芯片:PI INN3379C內置
編輯點評:外觀方面,斯泰克100W雙USB-C口氮化鎵快充充電器體積小巧,雖然具備100W的輸出能力,但體積僅與蘋果61W相當,并且配備折疊插腳,攜帶方便。性能方面,這款充電器支持USB PD3.0、QC3.0、QC2.0、Apple2.4A等協議,并且在PD協議下支持任意單口100W輸出,雙口同時輸出為45W,即能滿足蘋果最新的16英寸MacBook Pro全速充電,也可同時給兩臺筆記本電腦充電,非常智能、便捷。
充電頭網拆解發現,這款充電器采用了一種全新的架構來實現100W快充。不同于常見的一組主電路加上DC-DC線路,此設計內置了兩套完全一樣的快充電路,開關電源部分由兩顆PI高集成PowiGaN控制器INN3379C實現并聯兩路轉換,輸出則采用了兩顆英集芯IP2726協議芯片實現兩路電源并聯單口輸出100W,雙口獨立輸出各45W的智能調節控制。這種全新的架構實現了無需DC-DC二級轉換,而達到雙口盲插100W的大功率設計。
得益于兩顆PI PowiGaN氮化鎵芯片的采用,無論是單口輸出還是雙口輸出,每顆芯片只需分擔最大50W的功率,所以無需額外增加功率因數校正電路;加之氮化鎵芯片帶來的高效率和低發熱,以及單級轉換無需DC-DC, 為充電器實現小體積和高功率密度提供了可能。
即使采用了兩顆氮化鎵主控芯片,這款充電器內部還是采用了銅片全包裹的設計,讓發熱元器件的熱量能夠均勻擴散,避免長時間大功率工作時內部過熱。
開關電源+多路DC-DC+多路協議架構
1、Anker PowerPort Atom PD 4 100W充電器
主控芯片:NXP恩智浦TEA19161T
協議芯片:CYPRESS賽普拉斯CYPD4225
PFC芯片:NXP恩智浦TEA19162T
同步整流芯片:恩智浦TEA1995
編輯點評:Anker PowerPort Atom PD 4 100W充電器設計簡潔,外觀圓潤,手感上乘。作為桌面充電器,其重量、體積與輸出功率性能比較均衡。配備的4個USB接口涵蓋了USB-A與USB-C這兩種市面上使用率最廣的接口,可以滿足大部分設備的充電需求。
充電頭網通過拆解了解到,其內部采用了恩智浦的GreenChip電源解決方案TEA19161+TEA1995平臺,具有低靜態損耗,低電壓波紋、高瞬態響應、高效率等優點。全系采用了英飛凌功率MOS,中元電容等高品質元件,全方位的輸出限流保護措施扎實到位,散熱周到,做工嚴謹。
充電器內部采用二次降壓方案,兩個USB-A接口共用一個降壓模塊,兩個USB-C接口各配備一個降壓模塊,三個DC-DC降壓模塊均采用了南芯SC8001同步降壓控制器。協議方面,兩個USB-C口分別采用賽普拉斯雙端口USB Type-C供電(PD)控制器EZ-PD CCG4;兩個USB-A口則分別由賽微CW3002G實現5V/2.4A協議。
由此一來,這款充電既可滿足筆記本電腦、移動電源等大功率設備的正常充電,又解決了iPhone、iPad等中小功率設備以及多設備充電需求,并可獲得理想的充電效率。
主控芯片:安森美NCP1342
協議芯片:英集芯IP2726
PFC芯片:無
同步整流芯片:MPS MP6908A
編輯點評:傲基2A2C 100W快充氮化鎵充電器配備兩個100W PD快充C口,支持QC2.0/3.0、AFC、FCP、PD3.0快充協議,具備5V3A、9V3A、12V3A、15V3A、20V5A五組固定電壓檔位,性能完全相同,支持功率盲插;另外兩個USB-A口支持12W輸出。通過接入一到四個接口,可實現多個充電模式,滿足各種設備充電需求。
設計上,這款充電器采用PC阻燃材質外殼,表面磨砂,邊角過渡圓潤,整體使用手感好。輸入端配備可折疊插腳,攜帶方便;輸出端配備四個接口,從12W跨度到100W,多種輸出模式,滿足各類設備充電需求,為居家辦公與商務出行打造。
充電頭網通過拆解了解到,傲基這款充電器整體電路采用開關電源和三路DC-DC架構。其中開關電源部分,由安森美NCP1342搭配納微為傲基定制的氮化鎵功率芯片,以及MPS MP6908A搭配維安同步整流MOS組成,定壓輸出。兩個USB-A口為一路二次降壓5V恒壓輸出;兩個USB-C口采用相同的輸出方案,由南芯SC8002同步降壓控制器外置開關管降壓,英集芯IP2726進行協議識別。
主控芯片:安森美NCP13992
協議芯片:智融SW3516H
PFC芯片:安森美NCP1616A1
同步整流芯片:安森美NCP4306
編輯點評:倍思這款120W氮化鎵充電器造型上采用扁平修長ID風格,是全球首款120W氮化鎵 (GaN)+碳化硅(SiC) 充電器,消息一出便引起業界高度關注。全協議、5A PPS以及高達120W的總輸出功率,也讓其成為在售氮化鎵充電器中的性能王者。
這款充電器配備的2C1A三個接口均支持QC2.0/3.0、AFC、FCP、SCP快充協議,兩個C口還具備5V/9V/12V/15V20V和5A PPS電壓檔位,性能一致支持盲插使用。兼容協議多,電壓檔位齊全,60W+30W+30W充電模式使其能滿足多臺設備同時快充的需求。
充電頭網通過拆解發現,這款充電器內置PFC升壓電路,采用安森美NCP1616作為功率因數校正控制器,消除大功率充電器對電網的污染。開關電源部分由安森美NCP13992搭配納微氮化鎵功率芯片以及次級同步整流控制器FAN4306搭配萬代MOS組成,LLC架構,固定電壓輸出;三個接口均使用智融SW3516進行二次降壓和協議識別控制輸出,并且三個USB接口的輸出功率由一顆MCU來實現功率智能分配。
此外PCB板正背面元器件大多注膠處理,而且還配有隔離板和散熱片,增強內部穩定性和散熱性能;輸入輸出端電容外套絕緣管,二次濾波固態電容的設置保證輸出純凈。充電器內部細節講究,整體做工扎實。
主控芯片:NXP恩智浦TEA2016AAT
協議芯片:智融SW3516H
PFC芯片:NXP恩智浦TEA2016AAT
同步整流芯片:恩智浦TEA1995T
編輯點評:倍思這款Pro版100W氮化鎵充電器延續扁平修長ID風格設計,配備2A2C接口,支持QC、AFC、FCP、SCP、PE2.0、PD3.0、PPS多個整流快充協議,支持5A PPS快充,整體性能以及兼容性很好。另外支持多個充電策略,滿足筆記本、手機等多臺設備同時快充需求。設計上配備可折疊插腳,兩類接口性能上完全一致,支持功率盲插,便攜便用。
充電頭網通過拆解發現,這款充電器內置PFC升壓電路,采用時下熱門的恩智浦TEA2016AAT+TEA1995T高性能LLC架構,PFC級升壓開關管采用納微NV6125,LLC級高壓開關管采用谷峰GC11N65D,同步整流管采用維安WMB048NV6LG2,組成固定電壓輸出的開關電源。
輸出端采用3路DC-DC四口輸出設計,兩個USB-A口為一路,采用智融SW3516H+泰德TDM3482方案,二次降壓和協議識別,實現單口65W快充雙口5V輸出;另外兩個C口各單獨一路,不過采用方案和A口的完全相同。多口輸出功率由一顆MCU智能分配。
5、HYPER JUICE 100W 2A2C氮化鎵快充充電器
主控芯片:安森美NCP1342
協議芯片:智融SW3516
PFC芯片:無
同步整流芯片:安森美NCP4306
編輯點評:HYPER JUICE這款氮化鎵充電器兩個C口都支持最大100W輸出,支持USB PD3.0快充協議,并兼容QC2.0/3.0、AFC、FCP等快充協議,兩個USB-A接口同樣支持QC2.0/3.0、AFC、FCP等主流快充,整體實用性強。通過合理的設計,將充電器的體積控制得當,提升產品的便攜性;充電器自帶美規插腳,可兼容國內市電標準,同時還附帶有歐/澳/英三種可拆卸插腳,無論去到何地給何種設備充電,都可輕松應對。
充電頭網通過拆解了解到,這款充電器主題采用開關電源+三路DC-DC二次降壓的架構,開關電源部分的高壓側由安森美PWM控制器控制納微的氮化鎵功率芯片,低壓側選用安森美同步整流控制器搭配兩顆萬代的同步整流MOS管,然后經過固態電容濾波之后輸出一個固定的電壓值,經過咨詢芯片原廠得知,該固定電壓值在21.5V-22V之間,略高于最高輸出電壓,降低壓差,提高輸出降壓轉換效率。
三個DC-DC二次降壓電路分別由一顆智融SW3516控制,集成同步降壓控制器和協議識別,兩個USB-C口各自獨立的一路降壓,兩個USB-A口共用一路降壓。每一路外置兩顆同步降壓MOS,最終實現三路獨立、四口輸出。
此外PCB板上元器件布局緊湊并大量注膠,穩定性高;板子正背面均配有導熱墊、金屬散熱片和絕緣板來進行散熱和保護,保證高功率密度下的散熱性能。
主控芯片:NXP恩智浦TEA1755T
協議芯片:智融SW3516
PFC芯片:NXP恩智浦TEA1755T
同步整流芯片:MPS MP6907
編輯點評:鴻達順100W USB PD快充充電器采用扁平的外觀設計,機身較為圓潤。作為一款主打居家桌面使用場景的產品,其配備兩個100W輸出的USB-C接口以及三個支持18W快充輸出的USB-A接口,以便滿足多臺設備同時充電器的需求。
充電頭網通過拆解了解到,鴻達順100W 2C3A五口快充充電器內置PFC電路,整體電路采用開關電源和四路DC-DC架構,其中開關電源部分,初級側采用恩智浦TEA1755T控制AFPC升壓及初級開關,次級側由MPS同步整流芯片控制華羿MOS同步整流,開關電源固定電壓輸出。
四路DC-DC二次降壓輸出,其中雙USB-C電路設計完全一樣,均由SW3516搭配兩顆華羿MOS實現二次降壓輸出;另外三個USB-A接口分兩路輸出,其中兩個接口由SW3515控制輸出,另一個接口由SW3517控制輸出。通過智融多顆芯片的使用最終實現多口輸出功率智能分配。此外使用兩級固態電容進行濾波,輸出純凈。產品整體用料做工扎實。
其次是設計方面,充電器從輸入到輸出布局合理層次分明,元器件焊接整齊緊湊。不僅配備了多塊散熱片,還通過注膠增強散熱效果。此外變壓器和電感電容等器件打膠加固,增強了穩定性。
主控芯片:NXP恩智浦TEA19161T
協議芯片:智融SW3516H
PFC芯片:NXP恩智浦TEA19162
同步整流芯片:恩智浦TEA1995T
編輯點評:鴻達順120W 2A2C四口快充充電器將兩個A口和兩個C口性能對稱,使得接口可以盲插使用,讓用戶省心。性能方面,充電器支持Apple 2.4A、QC2.0/3.0、AFC、FCP、SCP、MTK PE+2.0、PD3.0和5A PPS等協議,下到普遍的18W快充,上到100W PD快充都能支持,滿足絕大多數產品的充電需求。作為一款大功率桌面快充,將用戶最關注的方便和實用兩大核心問題解決。
充電頭網通過拆解發現,這款充電器AC-DC部分采用TEA19161+TEA19162+TEA1995T電源解決方案,效率極高可輕松達到能效規范的要求。輸出端分四路獨立二次降壓輸出,且都采用智融SW3516H進行降壓和協議識別,同時也造就了產品良好的兼容性。
設計上,這款充電器采用線體分離設計,電源線采用梅花頭,接地設計不漏電;充電器外殼是磨砂與亮面的結合,邊角過渡圓潤,設計上考慮了持握感方面的細節;充電器內部設計布局很整齊,電路走向清晰,輸出端設有三塊小板以減小體積,此外配有大面積散熱片和導熱墊幫助導熱。
主控芯片:NXP恩智浦TEA19162
協議芯片:Leadtrend通嘉LD6610
PFC芯片:NXP恩智浦TEA19162
同步整流芯片:恩智浦TEA1995T
編輯點評:美富達100W USB PD快充充電器采用線纜與機身分離式設計,主體機身酷似一款移動電源。輸入采用8字線,方便客戶根據不同的是地區更換相應的插腳規格,輸出接口采用2A2C設計,雙USB-C接口可以同時為兩臺筆記本電腦分別提供60W的充電功率。同時也可以滿足四臺設備的充電需求,比較適合居家辦公等場景。
充電頭網拆解發現,這款充電器內置了PFC功率因數校正電路,整體采用了開關電源+四個DC-DC二次降壓輸出,開關電源部分為LLC架構,采用全套恩智浦方案,固定電壓輸出。DC-DC二次降壓部分的四個接口均為獨立同步整流降壓輸出,其中兩個USB-C接口分別采用南芯同步整流降壓芯片SC8102搭配通嘉科技的認證協議芯片LD6610實現100W快充輸出;兩個USB-A接口則分別選用一顆英集芯的高集成協議芯片IP6527控制;芯片均選擇業界知名品牌,性能有保證。
同時,充電器輸入端采用兩級共模電感,輸出采用六顆萬京源固態電容濾波;除了三顆功率MOS均增加金屬散熱片外,PCB模塊外圍還使用了大面積的金屬散熱片,保證大功率輸出時散熱性能,做工扎實。
主控芯片:NXP恩智浦TEA2016AAT
協議芯片:智融SW3516H
PFC芯片:NXP恩智浦TEA2016AAT
同步整流芯片:恩智浦TEA1995T
編輯點評:麥多多100W 2C1A氮化鎵快充充電器支持QC、AFC、FCP、SCP、PE2.0、PD和PPS快充協議,整體兼容性很好,支持65W+30W和60W+20W+22.5W充電模式,滿足MacBook筆記本、iPhone 12手機等設備同時快充需求。另外可搭載多規格插腳是其另一大優勢,出差旅行使用更方便。
充電頭網通過拆解發現,這款100W充電器采用時下熱門的恩智浦TEA2016AAT+TEA1995T高性能LLC架構,PFC級采用納微氮化鎵功率芯片,LLC級采用谷峰MOS管組成開關電源。輸出端三個接口采用三路獨立降壓電路,而且均采用智融SW3516H+泰德TDM3482方案,輸出功率由MCU智能分配。
PCB板上元器件布局緊湊有序,初次級之間設有塑料隔離板,正背面設有大面積黃銅散熱片,保證高功率充電狀態下的散熱性能。此外輸入端采用昱光電解電容進行濾波,輸出端設有二次濾波固態電容進行濾波,輸出純凈。
主控芯片:NXP恩智浦TEA2016AAT
協議芯片:智融SW3516H
PFC芯片:NXP恩智浦TEA2016AAT
同步整流芯片:恩智浦TEA1995T
編輯點評:摩米士100W 2A2C氮化鎵充電器機身方正扁平,配備可折疊插腳,而且從插腳設計來看,還支持組裝其它規格插腳,便攜且適用于各個地區。充電器支持QC、AFC、FCP、SCP、MTK PE+2.0、PD和PPS快充協議,并將兩類接口設計成支持盲插使用,用戶無需刻意尋找快充接口,使用方便。接口支持100W、65W+30W、華為22.5W快充,支持廣泛,實用性強。整個產品集便攜、易用于一身。
充電頭網通過拆解發現,這款充電器內置PFC升壓電路,開關電源部分由恩智浦初次級控制器分別搭配英諾賽科氮化鎵功率芯片以及新潔能MOS組成,固定電壓輸出;四個接口采用三路獨立降壓輸出,且都是使用的智融SW3516進行二次降壓和協議識別控制輸出。兩個USB-C接口的輸出功率由一顆MCU控制,實現功率智能分配。
此外PCB板上的元器件注膠處理,正背面還配有隔離板和大面積黃銅散熱片,增強內部穩定性和散熱性能;輸出端二次濾波固態電容的設置保證輸出純凈。充電器內部細節講究,整體做工扎實。
主控芯片:NXP恩智浦TEA2016AAT
協議芯片:智融SW3516H
PFC芯片:NXP恩智浦TEA2016AAT
同步整流芯片:恩智浦TEA1995T
編輯點評:REMAX 100W 2A2C氮化鎵充電器采用白色機身殼,表面磨砂處理,整體看去非常簡潔。充電器配有4個USB接口,支持QC、AFC、FCP、SCP、PE2.0、PD和PPS快充協議,支持100W和30W快充。作為一款桌面充,兼容性好,接口支持盲插使用方便,同時可大大緩解排插壓力,產品實用性強。
充電頭網通過拆解發現,這款充電器內置PFC升壓電路,采用LLC+GaN高性能架構。采用恩智浦TEA2016AAT和TEA1995初次級控制器,分別搭配英諾賽科氮化鎵功率芯片和碳化硅二極管以及新潔能MOS組成開關電源部分,固定電壓輸出。
輸出端四個接口采用三路獨立降壓輸出,且每路都采用智融SW3516進行二次降壓和協議識別控制輸出。兩個USB-C接口的輸出功率由一顆MCU控制,實現功率智能分配。
充電器PCB板上元器件布局整齊有序,為應對大功率輸出帶來的發熱問題,元器件打膠以及配備大面積黃銅散熱片,氮化鎵功率芯片還額外配有導熱墊。次級側三路輸出電路均配有二次濾波固態電容以保證輸出純凈。充電器內部細節講究,整體做工扎實。
主控芯片:安森美NCP1342
協議芯片:智融SW3516S
PFC芯片:無
同步整流芯片:MPS MP6908
編輯點評:閃極90W氮化鎵充電器延續“尖銳”系列外觀ID設計,方塊機身加尖銳棱角,特征鮮明。充電器支持QC、AFC、FCP、SCP、PE2.0、PD3、PPS等多個主流快充協議,雙C口均支持90W大功率快充,且支持盲插使用,另外支持60W+30W充電策略,滿足筆電手機同時快充需求。
充電頭網通過拆解了解到,充電器元器件布局相當緊湊有序,為充分利用空間,輸入輸出端均設有小板。此外PCB板正面打膠,背面使用導熱墊散熱,整體覆蓋黃銅散熱片,同步整流管等還額外配有散熱片,散熱措施做得很充分。
充電器開關電源由安森美NCP1342搭配納微NV6125,以及芯源MP6908搭配恒泰柯同步整流管組成,同步整流輸出固定電壓;兩路DC-DC采用智融SW3516S和SW3518搭配銳駿MOS降壓方案。此外采用鈺邦固態電容進行同步整流和二次降壓輸出濾波,并配有溫度保護。產品整體用料扎實。
主控芯片:安森美NCP1342
協議芯片:智融SW3516H
PFC芯片:安森美NCL2801
同步整流芯片:MPS MP6908
編輯點評:閃極100W氮化鎵充電器采用方塊造型機身,棱角分明,正背面是冷感紋理,外觀別具一格。充電器自帶可折疊插腳,同時還可加裝其它規格插腳,居家使用或攜帶外地出差都得心應手。此外充電器性能也是萬金油般的存在,支持QC、AFC、FCP、SCP、PE+2.0、PD3.0、PPS等多個快充協議,支持65W+30W或45W+30W+24W充電策略,滿足多臺設備同時快充需求。
充電頭網通過拆解了解到,充電器采用APFC升壓、開關電源和三路獨立DC-DC架構組成。其中APFC升壓電路采用安森美NCL2801搭配納微NV6115氮化鎵功率芯片;開關電源由安森美NCP1342搭配納微NV6115,以及芯源MP6908A搭配龍騰MOS組成,同步整流定壓輸出固定電壓;C1和C2兩路均采用智融SW3516H進行二次降壓和協議識別,另外C3和USB-A為一路采用的是智融SW3518S方案。
此外PCB板上的元器件注膠處理,正背面還配有隔離板和大面積黃銅散熱片,增強內部穩定性和散熱性能;為解決多口帶來的體積問題,采用了多顆永銘小體積電容進行濾波,此外輸出端設有三塊小板增加空間利用率。
主控芯片:PI SC1936C
協議芯片:慧能泰HUSB350
PFC芯片:PI PFS7628C
同步整流芯片:PI SC1936C內置
編輯點評:SATECHI 100W氮化鎵快充充電器機身扁平,邊角圓潤,配備電源線采用線體分離設計,同時支持全球寬范圍電壓輸入,適用地區廣泛,更換電源線即可攜帶到各個地方使用。兩個C口不僅支持100W PD快充,還具備5A PPS電壓檔位。USB-A口支持12W輸出,可以給小型設備進行充電。
充電頭網通過拆解了解到,作為一款100W大功率充電器,其設有PFC升壓電路,并采用PI PFS7628C控制;開關電源由PI高集成主控芯片SC1936C搭配華潤微同步整流管組成;兩個C口二次降壓輸出方案完全一樣。
雙C口均采用德信EUP3268B搭配威兆和泰德MOS管進行二次降壓,由慧能泰協議芯片HUSB350控制輸出電壓;USB-A口采用英集芯IP6503S進行二次降壓以5V恒壓輸出。電路板整個使用銅片包裹均熱,并在電路板正反面設有導熱貼傳導至外殼散熱,降低溫升。內部元件全部打膠填充固定,穩定可靠。
充電頭網總結
截至目前,聯想、安克、倍思、摩米士等知名品牌相繼為市場帶來了款式各樣的100W快充產品,這些產品具備小體積、多接口、配折疊插腳等核心特點,這也表明了市場的發展方向。這類產品面向的是普通大眾,適配性更好,可以滿足市面在售的手機、平板、筆記本電腦同時快充需求,極大減輕用戶外出攜帶成本。
諸如蘋果、小米、戴爾等品牌的大功率快充,更像是專屬“神器”,為自家產品充電才會有很好的快充體驗。充電頭網通過對以上32款100W級別PD快充充電器拆解了解到,手機、電腦廠商推出的單口快充和電商推出的多口快充占比上旗鼓相當,因此都不能小瞧了某一方。
而從產品核心器件匯總表中我們不難發現,LLC+PFC的架構已經非常普遍,尤其是集成LLC和PFC控制器的combo控制器很是受到市場歡迎。同步整流控制器中,MPS的MP6908系列占比極高;據悉,MPS還推出了LLC+PFC單芯片數字控制器,進一步完善產品線。協議芯片方面,單口快充主要采用英集芯和偉詮的產品,而在多口充中智融的高集成IC占絕對統治地位。


http://www.xtzz.cc/







