最近充電頭網又拿到了JOYROOM機樂堂一款1A1C雙口快充車充C-A42,其中USB-C口支持iPhone 12 20W PD快充,USB-A口支持經典18W QC快充,總輸出達38W,可滿足兩臺設備同時快充需求,另外車充部分機身殼采用透明設計,可觀察內部結構,設計新穎。下面我們就對這款車充進行拆解,看看內部具體設計。
一、機樂堂38W雙口快充車充外觀
? ? ? ? ? ? ? ??
包裝盒頂部帶有掛鉤,方便產品進行線下展賣。另外盒子正面印有JOYROOM品牌、車充名稱、外觀圖以及QC3.0、PD等快充標識。

背面設計和正面大體相同,不過在中心處設有櫥窗,可觀察車充實體。

側面印有車充參數信息。

打開包裝,車充使用塑料托盤固定保護。

包裝內還含有一份使用說明書。

機樂堂這款車充由上中下三段外殼組裝設計,上下兩端外殼為鋁合金材質,中間段是淺褐色透明塑料殼,可以觀察車充內部結構,設計十分新穎,另外機身殼上印有JOYROOM品牌。

機身另一面印有車充參數。

型號:C-A42
輸入:12-24V
USB-A輸出:5V3A、9V2A、12V1.5A
USB-C輸出:5V3A、9V2.22A、12V1.67A
總輸出:38W(Max)
生產商:東莞市機樂堂電子科技有限公司
制造商:深圳市德瑞成電子有限公司
監制:深圳市耐拓能源科技有限公司
產品已經通過了CE認證、FCC認證和RoHS認證。
透過透明外殼可以看到內部有兩顆降壓電感。

車充正極特寫,端部平直設計。

頂面是亮面塑料殼,看上去更加精致。配有1A1C接口,USB-C口黑色膠芯不露銅,USB-A口藍色膠芯。

使用游標卡尺實測車充機身長度為48.95mm。

頂部寬度為26.04mm。

拿在手上的直觀感受。

車充凈重約為21g。

車充內置LED指示燈,接通電源會亮藍光,夜間使用更方便。

使用ChargerLAB POWER-Z KT002測得USB-A口支持Apple 2.4A、Samsung 5V2A、DCP協議,以及QC2.0/3.0、AFC、FCP、SCP、PE2.0快充協議。

另外測得USB-C口支持Apple 2.4A、Samsung 5V2A、DCP協議,以及QC2.0/3.0、AFC、FCP、SCP、PE2.0、PD3.0、PPS快充協議。

此外PDO報文顯示USB-C口還具備5V3A、9V2.22A、12V1.67A三組固定電壓檔位,以及3.3-5.9V3A和3.3-11V2A兩組PPS電壓檔位。??
二、機樂堂38W雙口快充車充拆解
??
機身頂部塑料殼采用卡扣封裝,小心撬開可做到無損拆解。

PCB板正面一覽,設有兩顆降壓協議IC以及輸入輸出濾波電容。

兩顆降壓電感設在小板另一面,均外套熱縮管保護。

從側面看去,兩個USB母座焊接在PCB板兩面,可以節省空間減小車充尺寸。
? ??
正極彈簧特寫。

旁邊是綠色貼片保險絲。

輸入濾波固態電容特寫,規格為35V 47μF。

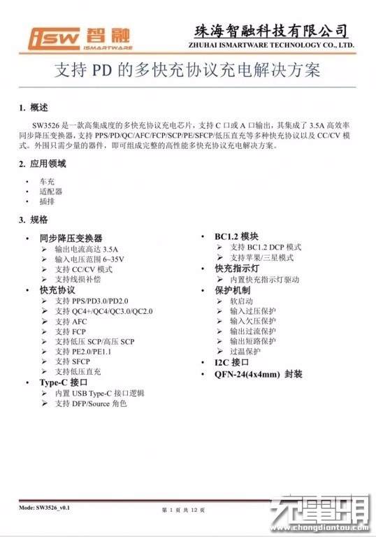
采用智融SW3526作為USB-C降壓協議IC,負責輸入降壓和協議識別,控制C口輸出電壓。這是一顆高集成度的多快充協議充電芯片,可以支持USB-C口或者USB-A口輸出控制。其集成了3.5A高效率同步降壓轉換器,支持PPS、PD、QC、AFC、FCP、SCP、PE、SFCP、低壓直充等充電協議,支持CC/CV模式,外部僅需少量器件,即可組成完整的高性能多快充協議充電解決方案。

智融SW3526資料信息。

降壓電感特寫,配合智融SW3526進行降壓。
? ?????
降壓輸出濾波固態電容,臺系鈺邦品牌,規格為16V 220μF。

USB-C母座特寫,過孔焊接。

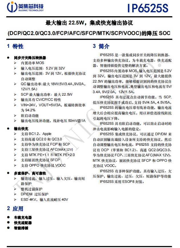
USB-A口降壓協議IC采用英集芯IP6525S。這是一款集成同步開關的降壓轉換器、 支持QC2.0/3.0、FCP、AFC、SFCP、MTK、SCP、VOOC多種輸出快充協議,為車載充電器、快充適配器、智能排插提供完整的解決方案。
IP6525S內置功率MOS,支持5.2-32V寬范圍電壓輸入以及3-12V輸出,最大能提供 22.5W 的輸出功率,能夠根據識別到的快充協議自 動調整輸出電壓和電流,典型輸出電壓和電流有5V3.4A、9V2.0A、12V1.5A。

IP6525S具有過流點自動調節功能;具有軟啟動功能,可以防止啟動時的沖擊電流影響輸入電源的穩定;有多種保護功能,具有輸入過壓、欠壓保護,輸出過流、過壓、欠壓、短路保護等功能,采用ESOP8封裝。

與之搭配的降壓電感特寫。

降壓輸出濾波電解電容,規格為16V 100μF。

USB-A母座特寫。

A口母座旁邊的LED指示燈特寫。

全部拆解完畢,來張全家福。
充電頭網拆解總結
機樂堂這款車充采用塑料加鋁合金外殼,兩端金屬外殼保護性強,中間段塑料殼可降低車充整體重量,另外還可透過它觀察車充內部設計,滿足用戶好奇心。接口支持QC、AFC、FCP、SCP、PE2.0、PD、PPS多個市面主流快充協議,整體兼容性好,滿足市面上絕大多數品牌設備快充需求。
充電頭網通過拆解了解到,車充內置兩路降壓電路,分別采用智融SW3526和IP6525S負責C口和A口降壓和協議識別,控制輸出電壓。兩顆芯片設在小板一面,降壓電感設在另一面,正好起到分隔保護作用,另外設有電容進行輸入和輸出濾波,兩個USB接口設在小板兩面,整體布局用料講究。
對這款車充感興趣的讀者可到機樂堂天貓旗艦店了解、購買,目前已經上架。


http://www.xtzz.cc/







