包裝盒正面印有Baseus品牌、車充外觀圖、名稱以及40W標識。
背面是產品使用場景圖以及商家信息等。
側面則印有車充參數。
打開包裝,內部使用塑料托盤對車充進行固定和保護。
除了車充,盒子內還有使用說明書。
倍思這款車充采用“導彈”造型設計,主體外殼采用鋁合金材質,正負極之間設有塑料隔離。灰色機身殼表面噴砂處理,正面印有Baseus。
背面印有車充參數信息
型號:CCJDZ-C
輸入:DC 12-24V
USB-A輸出:5V3A、9V2A、10V2A、12V1.5A
USB-C輸出:5V3A、9V2.22A、12V1.6A、15V1.3A、20V1A
USB-C+USB-A總輸出:20W+20W
產品通過了CE和FCC認證。
車充正極特寫,錐體設計,觸點鍍金用于更好的接觸。
負極金屬彈片特寫。
輸出頂面設有1A1C接口,橘紅色和黑色膠芯,邊緣是一圈LED導光圈。
輸出頂面和一元硬幣直觀對比,兩者大小相當。
車充拿下手上的直觀感受。
接通電源,車充頂面導光圈亮白光。
外接電源為車充輸入24V,模擬真實車載環境,使用ChargerLAB POWER-Z KT002檢測USB-A口輸出協議,顯示支持Apple 2.4A、Samsung 5V2A、DCP協議,以及QC2.0/3.0、AFC、FCP、SCP和PE2.0快充協議。
另外使用KT002檢測USB-C口輸出協議,顯示支持Apple 2.4A、Samsung 5V2A、DCP協議,以及QC2.0/3.0、AFC、FCP、PD3.0和PPS快充協議。
此外,PDO報文顯示USB-C口還具備5V3A、9V2.22A、12V1.67A、15V1.33A、20V1A五組固定電壓檔位,以及3.3-5.9V3A和3.3-11V2.2A兩組PPS電壓檔位。
二、倍思雙口40W快充車充拆解
將輸出頂面外殼拆開,金屬殼內側設有塑料殼進行絕緣隔離。
將正極外殼也拆掉即可將PCB板取出。
從側面看去,車充由兩塊小板組成,輸入端小板兩面均設有電感與濾波電容,輸出端小板上焊接USB母座。
PCB板正面一覽,設有輸入濾波固態電容以及USB-C電路降壓電感,負極彈片使用導線和PCB板連接。
拆掉電感,下面設有降壓協議IC和輸出電流取樣電阻。
小板另一面設有USB-A降壓電路以及兩顆輸出濾波固態電容。
正極彈簧內焊接一根紅色導線降低電阻,輸入端有一顆白色貼片保險絲。
輸入濾波固態電容特寫,規格為35V 47μF。
負極彈片特寫。
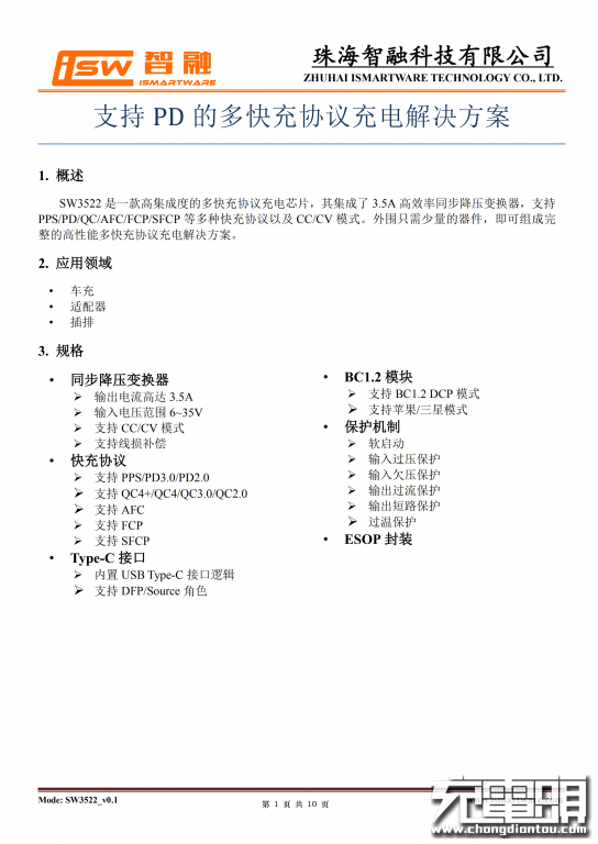
智融SW3522負責USB-C接口的降壓控制和協議識別,這是一款高集成度的多快充協議充電芯片,其集成了 3.5A 高效率同步降壓變換器,支持PPS、PD、QC、AFC、FCP、SFCP等多種快充協議以及CC/CV模式。外圍僅需少量的器件,即可組成完整的高性能多快充協議充電解決方案。
智融SW3522資料信息。
降壓電感特寫,外套熱縮管,底部有青稞紙用來絕緣。
USB-C口輸出濾波固態電容。規格為25V 100μF。
USB-A口降壓協議IC采用昂寶OB2158。這是一顆內置協議的高性能恒壓恒流同步降壓轉換器,支持多種快充協議和PD3.0快充協議,支持5/9/12V輸出,支持華為SCP協議,內置線損補償,工作電壓9.5到30V,內置開關管,支持完善的保護功能。
昂寶 OB2158 詳細資料信息。
USB-A電路降壓電感特寫,外套熱縮管并打膠加固。
USB-A口輸出濾波固態電容來自臺系鈺邦,規格為16V 100μF。
輸出端一覽,除USB母座外,PCB板邊緣還設有四顆LED指示燈。
LED指示燈特寫。
USB-A母座特寫,金屬殼纏繞膠帶防塵。
USB-C母座特寫,黑色膠芯不露銅,內部夾鋼片加固。
全部拆解完畢,來張全家福。
充電頭網拆解總結
倍思40W快充車充采用鋁合金外殼,整體經久耐用。車充配備1A1C接口,支持QC、AFC、FCP、SCP、PE2.0、PD3.0和PPS等快充協議,而USB-C口還具備5V3A、9V2.22A、12V1.67A、15V1.33A、20V1A、3.3-5.9V3A、3.3-11V2.2A電壓檔位,整體兼容性好,滿足蘋果、華為、小米等品牌手機快充需求,實用性強。 充電頭網通過拆解了解到,車充為1A1C雙口分別設有兩路獨立降壓電路,其中USB-C口降壓協議IC采用智融SW3522,USB-A口的為昂寶OB2158,均內置開關管,一顆芯片完成所有功能,集成度非常高。另外設有固態電容進行輸入輸出濾波,車充輸出純凈。

http://www.xtzz.cc/







