順應蘋果手機全面支持USB PD快充的風向,近日,美思迪賽半導體技術有限公司(MIX-DESIGN)推出了一款集成同步整流的USB PD3.0的高集成度控制芯片,經過測試發現該芯片除支持PD3.0外,還支持高通QC3.0、QC2.0、華為FCP、MTK PE+2.0、Apple 2.4A及BC1.2等充電協議。可以說已經能支持市面上絕大部分手機的快充功能。
美思迪賽半導體透露,該多協議IC主要針對45W以下的AC-DC USB PD adapter應用進行了深度優化,MIX-DESiGN美思迪賽MX5420支持18W-45W不同輸出電壓電流的應用。我們此次測試拿到的方案是一款超簡潔的18W PD3.0充電器DEMO,仔細了解該芯片后,發現MX5420控制器除了外圍電路超簡潔外,其它功能亮點頗多。
一、PD3.0+多協議控制器+同步整流
首先作為一款高集成度的芯片,MIX-DESiGN美思迪賽MX5420除支持USB PD3.0規范外,兼容QC3.0、華為FCP、BC1.2、Apple 2.4A等充電模式,并把次級同步整流控制器內置進去。
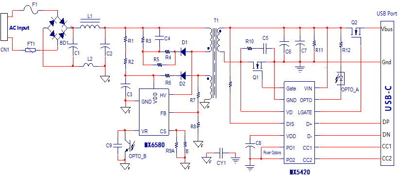
MX5420+MX6580 18W PD快充DEMO簡潔的內部原理圖
三、無需次級電流Sense電阻,實現每個細分電壓段的精確恒流 MIX-DESiGN美思迪賽MX5420與該公司初級芯片MX65XX協同工作,初次級采用數字算法協調控制,在無需次級檢測電阻的情況下,能讓輸出電壓在每一個上升或下降Step實現精準恒壓恒流。
四、外部可編程輸出功率及個性化恒流恒壓自由設置 同時MIX-DESiGN美思迪賽MX5420采用外部可編程輸出功率的技術,每顆芯片輸出功率從18W-45W及恒壓恒流點客戶在應用電路設計時隨時可以編輯設定。
經過ChargerLAB POWER-Z KT001實測,該方案支持USB PD3.0協議,并具備5V、7V、9V、12V四檔電壓輸出,最大輸出功率為18W。
除此之外,該方還支持Apple 2.4A、USB DCP、QC2.0、QC3.0、FCP等充電協議。
該套方案初級PWM控制器搭配的是MIX-DESiGN美思迪賽MX6580,初級的外圍器件也極其簡單,我們看到MX6580同樣是一顆超高集成度的產品。
MIX-DESiGN美思迪賽MX6580具有以下主要功能:
(1)支持QC3.0快充,電壓調節范圍3.6V~12V;200mV一個Step
(2)支持USB PD快充;
(3)內置MTK PE1.1/2.0快協議,無需次級的協議IC也可獨立工作;
(4)多模PWM和PFM工作,防止進入音頻模式并提高效率;
(5)搭配MIX-DESiGN美思迪賽次級MX54XX,執行專有的Smart-Feedback技術,消除V/I環路補償網絡;
(6)采用可編程電纜補償技術;
(7)內置700V耐壓功率MOSFET,無需外設初級開關管,節省PCB空間,降低成本,利于開發小體積產品。
讓人驚奇的是美思迪賽半導體推出的這顆初級控制IC MX6580將原本需要外置的初級高壓MOSFET連同控制芯片一起封裝到了一個小小的SOP-7的封裝里面,如能達到滿18W的輸出功率,這將是目前業界18W快充功率密度最高的一顆初級整高壓整合芯片。
據該公司FAE介紹,該DEMO在40℃環境溫度下,主要器件的溫度均滿足要求安規要求。為了將MX6580內置的這顆高新能MOSFET和控制芯片內置到一個SOP-7的小封裝里面,該公司器件工程師對其做了深度優化,采用超結技術將開關速度提升和RON降低的情況下,同時又做到了與傳統平面MOSFET相類似的EMI性能。
同時MX6580 VCC耐壓達到60V,因此在輸出寬范圍的情況下,無需外部串聯穩壓電路。
以下為MIX-DESiGN美思迪賽MX6580初級IC搭配MIX-DESiGN美思迪賽MX5420次級IC組成的多協議快充方案DEMO板:
此次我們看到美思迪賽半導體技術有限公司推出的這套符合USB-PD3.0的多協議控制芯片,有非常多的技術亮點,相信未來必定會有比較好的市場反饋。
美思迪賽半導體在傳統AC-DC電源市場耕耘了多年,也是業內為數不多的有能力在電源初、次級IC同時做設計優化的半導體公司,該公司以往在傳統AC-DC非快充市場已取得不錯占率和口碑,目前美思迪賽半導體在臺北,上海,蘇州均設有研發部門,近年來在數模混合設計積累了豐富經驗,這次推出的方案可以說是公司厚積薄發的表現,美思迪賽的銷售人員透露,這次推出的產品只是剛開始,未來幾個月他們將陸續推出符合PD3.0,QC4+,PPS及第三方高低壓直充的快充控制芯片,產品將涉及AC-DC及DC-DC等領域。
充電頭網精選專題:
相關閱讀:


http://www.xtzz.cc/







