快充芯片專業廠商希荻微(HALO Micro),推出了適用于大容量鋰電池的快充芯片HL7026。該系列芯片可實現5V/3A的快速充電,能夠滿足用戶對大容量鋰電池上實現快速高效的充電需求。
HL7026是5V輸入全集成的開關模式充電器,芯片內置了電壓、電流、溫度等多項檢測和保護功能,通過I2C接口實現電壓和電流參數的設置和調整,保證了鋰電池充電安全性。除此以外,芯片還內置電池激活功能,解決電池短路所致的系統死機現象。同時,內置系統復位功能,幫助一體機實現類同“拔電池”的重新開機效果,內置輸運模式,極低的待機功耗。
HL7026同時集成USB OTG 5V/2.1A升壓輸出功能,非常適合智能手機,平板電腦等產品的應用。
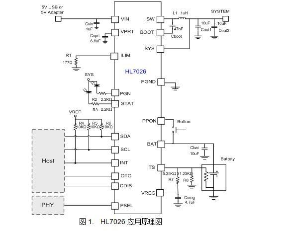
一、HL7026 系列應用電路示意圖

?二、主要的參數特性
? ? - 集成功率MOSFET
? ? - 1.5MHz同步降壓,支持1uH小尺寸電感
? ? - 最大充電電流: 3A
? ? - 集成USB OTG升壓輸出:2.1A
? ? - 5V輸入工作電壓,20V 耐壓
? ? - VDP和IDP環路自適應適配器的輸出能力
? ? - 內置電源路徑管理,任何電池條件下保證系統開啟
? ? - 集成USB端口(PSEL or D+D-)自動探測功能
? ? - 內置電池內阻補償算法
? ? - 延長CC(大電流)充電階段,減少充電時間
? ? - 內置電池激活功能,解決電池短路所致的系統死機現象
? ? - 內置系統復位功能,幫助一體機實現類同“拔電池”的重新開機效果
? ? - 內置輸運模式,極低的待機功耗
? ? - 封裝:4mm X 4mm QFN-24
三、HL7026 與其它同類charger比較,具有更高的效率
四、希荻微快充產品系列
|
快充芯片 |
主要功能和規格
|
封裝類型
|
兼容產品型號
|
|
HL7005
|
1.5A??charger, 5V VIN, 20V rating,0.65A OTG boost
|
WLCSP-20
|
bq24158
FAN54015
|
|
HL7006
|
1.5A??charger, 5V VIN, 20V rating,0.65A OTG boost
|
WLCSP-20
|
bq24157
|
|
HL7007
|
2.5A??charger, 5V VIN, 20V rating,1.0A OTG boost
|
WLCSP-20
|
bq24158
FAN54015
|
|
HL7015
|
4.5A??charger, 5-12V VIN, 20V rating,2.1A OTG boost,
power path management, D+,D- interface
|
QFN-24
|
bq24195
|
|
HL7016
|
3A charger,??5-12V VIN, 20V rating,2.1A OTG boost,
power path management, PSEL interface
|
QFN-24
|
bq24196
|
|
HL7026
|
3A charger,??5V VIN, 20V rating.2.1A OTG boost,
power path??management, PSEL interface
shipping??mode+ system reset??(Positive logic)
|
QFN-24
|
bq24296
|
|
HL7027
|
3A charger,??5-12V VIN, 20V rating,2.1A OTG boost,
power path??management , D+,D-??interface
shipping??mode + system reset (Positive logic)
|
QFN-24
|
bq24297
|
|
HL7028
|
3A charger,??5V VIN, 20V rating,2.1A OTG boost,
power path??management , PSEL interface
shipping??mode + system reset (Negative logic)
|
微信公眾號搜索”chongdiantou001“加關注,掌握最新的充電數碼配件消息【微信掃描下圖可直接關注】。想要第一時間了解充電數碼行業動態,請添加充電頭網個人微信號”chongdiantou2015“為好友,數百位業內人士等你結識!



http://www.xtzz.cc/







